新闻动态
News
行业新闻

日化洗涤用品检测标准和检测内容

2022年01月07日日化洗涤香精公司浏览量:0

家庭为单位的洗涤用品有 洗衣粉,肥皂,洗衣液,工业洗涤用品为单位的洗涤用品有 洗衣粉,洗衣液,乳化剂,除锈中和粉,氧漂粉 fun88乐天堂,彩票粉,氯漂粉,干洗枧油,柔顺粉,合成浆粉,软水剂,增白洗衣粉,强力洗衣粉,超亮洗衣粉,威力洗衣粉,全能洗衣粉,通用洗衣粉等等.。

市场上,生产的日用消费品不断遭遇信任危机 乐天堂FUN88,在香皂,牙膏,洗发水,沐浴露,化妆品,洁肤品,润肤品,洗衣粉等8个日化行业,不断的出现产品质量问题。

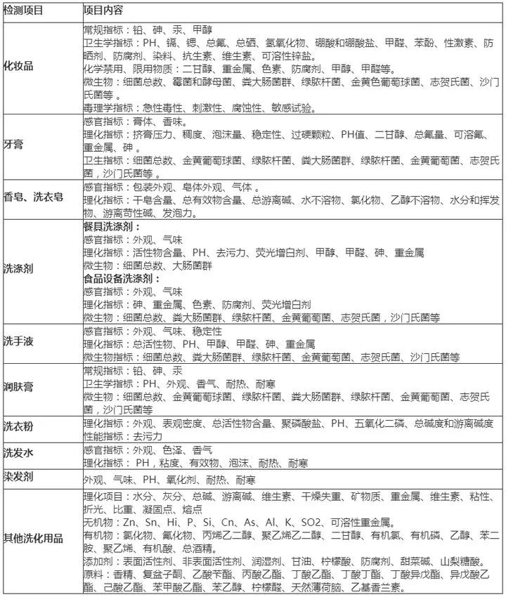
洗涤用品种类繁多,各自具体的检测指标必然不同,通过洗涤用品检测,可以了解洗涤用品具体卫生情况及有害物质含量,例如,常见的微生物检测指标有菌落总数,大肠菌群,绿脓杆菌,黄金色葡萄球菌,霉菌,酵母菌等,这些菌类对人体健康影响很大,值得大家注意,而有害物质含量检测指标自然是甲醛,砷 fun88乐天堂官网,铅,汞等重金属物质。

业务范围

■ 化妆品类:润肤乳. 洗面奶. 指甲油. 香水和花露水 fun88乐天堂官网是什么. 甘油.

■ 个人清洁用品:牙膏 乐天堂fun88靠谱吗. 香皂. 洗发水. 洗发液. 护发素. 发乳. 浴液.

■ 洗涤用品:洗衣粉. 洗衣皂. 餐用洗涤剂. 衣料洗涤剂 fun88乐天堂. 洗衣膏.

■ 其他:发胶. 发油 乐天堂FUN88. 蜡烛. 鞋油. 夹克油.

■ 原料:香精. 香料. 芦荟汁. 粉 fun88乐天堂官网. 香脂.

检测项目:

关联香精 (fun88乐天堂官网是什么)

服务热线

177-5061-9273

添加微信咨询

添加微信咨询