新闻动态
News
行业新闻

香精与香料(139)—茴芹Pimpinella anisum (乐天堂fun88靠谱吗)

2022年06月05日中外香料香精第一资讯浏览量:0

茴芹(学名:Pimpinella anisum,英语:Anise,Aniseed),又称作西洋茴香,洋茴香,大茴香,欧洲大茴香,是原产于埃及和地中海东部的一种伞形科植物,有着带甜味的果实和类似甘草和茴香的香味,故常用于用于提炼精油,制造糖果和酿酒,也有一定的药用价值 fun88乐天堂,自古便受到珍视。

香精与香料(139)—茴芹Pimpinella anisum

植物形态

茴芹是一种一年生草本植物,一般大约可生长至90公分高。其底部所长的叶子为细长的单叶,长约1,3到5,1公分,而其上部的叶子是羽状复叶。花为白色,直径大约3毫米,形成伞状花序。果实为3到5毫米长的椭圆形分裂果,俗称为“茴芹籽”Aniseed, 干燥的种子呈现灰褐色。茴芹最好栽种在光线充足,土壤肥沃,排水良好的土壤中。在春天大地回暖时候就尽早播下种子,茴芹的根属于直根,很难在开始生长后移植。所以一般保持其生长的地方或者趁还未长出根之前就移植。 乐天堂FUN88

香精与香料(139)—茴芹Pimpinella anisum

一年生草本,高10-80厘米,被柔毛,茎圆柱形,有细条纹,上部分枝 fun88乐天堂官网

基生叶有柄 fun88乐天堂官网是什么,叶片为单叶不分裂或3裂,末回裂片肾形,边缘有缺刻状齿,茎上部叶羽状分裂或3裂,末回裂片线状披针形。

香精与香料(139)—茴芹Pimpinella anisum

复伞形花序顶生或腋生,无总苞片或仅1片,伞辐7-20,不等长,最长达4厘米,被微柔毛,小总苞片少数 乐天堂fun88靠谱吗,线形,不等长,无萼齿,花柱基短圆锥形,花瓣白色,长圆形。

果实卵状长圆形,长3-5毫米,宽2-2,5毫米,被微柔毛;心皮柄2裂至中部;每棱槽内油管2-4, 合生面油管4-8;胚乳腹面微凹。 fun88乐天堂

花期5-6月,果期6-7月。

香精与香料(139)—茴芹Pimpinella anisum

品种分类

短果茴芹

香精与香料(139)—茴芹Pimpinella anisum

右图为短果茴芹(Pimpinella brachycarpa),为伞形科茴芹属的植物,分布于俄罗斯,朝鲜以及中国大陆的河北,贵州,吉林,辽宁等地,生长于海拔500米至900米的地区,多生长于河边以及林缘,目前尚未由人工引种栽培,分布于东北,华北,生于阔叶林下,灌木丛中 乐天堂FUN88,山坡草地,山沟湿地,腐殖质较多的地方。

短果茴芹株高可达50--100厘米,根茎较粗,茎从基部分枝斜上生长,具棱,节部被密毛,基生叶有长柄,矩园状卵形,三出全裂或二回三出全裂 fun88乐天堂官网,边缘有重锯齿,茎生叶的叶柄较短,基部呈狭鞘状抱茎,上部叶简化成披针形,复伞形花序顶生,花小,白色,双悬果卵形或球形。

一般4--5月采集其幼苗,10--20厘米高,短果茴芹口味鲜美,营养丰富,维生素C含量突出,微量元素含量较高,含有锰,锌,钴 fun88乐天堂官网是什么,铜等与生命悠关的元素,对人体健康十分有益,国内人工栽培尚少,保护地栽培基本没有。

落新妇叶茴芹

香精与香料(139)—茴芹Pimpinella anisum

落新妇茴芹(学名:Pimpinella astilbifolia Hayata)为伞形科茴芹属的植物,为台湾特有植物,分布在台湾海拔3,000米的地区,多生长于高山草地上,目前尚未由人工引种栽培 乐天堂fun88靠谱吗

落新妇叶茴芹属:茴芹属,多年生草本,高20-40厘米;茎直立,有分枝。基生叶及下部叶矩圆状条形,长3.5-6厘米,宽2-3厘米,一回羽状复叶,有3-4对小叶,小叶片圆心形,歪斜,长1-1.5厘米,宽7-15毫米,有不规则三角形锯齿;叶柄长5-11厘米,疏生长柔毛;上部叶卵形,三裂或有小裂片状锯齿;叶柄基部具叶鞘抱茎。

复伞形花序顶生和侧生,总苞片条形,长5毫米;伞幅5-7,长3厘米,有刚毛;小总苞片条形,长2毫米;花梗5-7,长约2毫米;花白色。双悬果心形,长宽各2毫米,侧扁,接合面缢缩,无毛,皱缩。台湾特产,生于山坡。

革叶茴芹

革叶茴芹(学名:Pimpinella coriacea)为伞形科茴芹属的植物,为中国的特有植物。分布在中国大陆的贵州、广西、四川、云南等地,生长于海拔950米至3,200米的地区,多生在沟边及林下,目前尚未由人工引种栽培。

香精与香料(139)—茴芹Pimpinella anisum

多年生草本,高30-70cm。根长达10cm。茎常单生,中、上部有少数分枝。基生叶和茎中、下部叶有柄;叶片近革质,心形,长2-5cm,宽1-3cm,背面被毛,边缘有锯齿,茎上部叶较小,无柄,3裂或近于羽状分裂,裂片披会形。

复伞形花序;总苞片1-2,线形,或无;伞辐8-20,有毛;小总苞片1-3,线形,短于花柄;无萼齿;花瓣白色,基部楔形,先端凹陷,有内折小舌片。果实卵球形,有毛;每棱槽内有油管1-3,合生面油管2-4。花果期5-10月。

功效:温中散寒药;祛风除湿药;活血调经药

性味:味辛;性微温

药材基源:为伞形科植物革叶茴芹的带根全

风味

茴芹的茴香脑含量极高,这种酚类化合物不但具有特别的气味,还有着甜味果实的香气,类似甘草和茴香,主要用于提炼精油、制作甜点(例如茴香糖果)和酒精饮料(保乐茴香酒Pernod、帕斯提斯酒Pastis 、乌佐酒Ouzo)。

香精与香料(139)—茴芹Pimpinella anisum

产地生境

茴芹首先被发现在埃及和中东地区,但其因为药用价值极高而被带到欧洲。

茴芹的精油以前是大量生产的产品,但1999年的统计表明,世界生产的茴芹精油仅为8吨, 而八角的精油产量则已经达到了400吨。

茴芹喜温和的气候,不耐高温,在10-20℃均能生长,适宜温度为18-20℃,12℃以下和29℃以上生长缓慢,能耐短暂0℃的低温。种子发芽始温为10℃,最适温为15-20℃。对光照要求不严格,较耐弱光。属长日照作物,在高温长日照下抽薹开花。对土壤要求不严格,以潮湿的肥沃沙壤土为宜,适宜的pH为5.5-6.8。生长期要求充足的肥水,多生于山坡林边草地,沟谷灌丛中。

香精与香料(139)—茴芹Pimpinella anisum

用途

食品

每2克茴芹子中,含钙14毫克、磷9毫克、铁0.7毫克和钾30毫克。茴芹具有利尿、祛风止痛、健胃、刺激消化、防止痉挛、祛痰、温中散寒等功效,还可充当兴奋剂。茴芹还可以增强心脏跳动、抑制肠胃气胀、止咳和防止哮喘等。

茴芹籽多用于糕点调味,如德国的茴芹面包。在地中海地区和亚洲普遍用於于食和蔬菜调味。从史前起即用作饮料,有镇静作用,精油含量约为2.5%,主要成分是大茴香脑(C10H12O),用於艾酒、茴香酒和彼尔诺得露酒(pernod liquor)调味。

菜用:茴芹的嫩叶、青苗柔嫩芳香,主要用作沙拉生吃,或作汤料和调味,有促进食欲、帮助消化、健胃和祛痰作用。

调味香料:主要利用茴芹果实的芳香,作烹饪调味品,配制糕点、面包,或用于酿酒及制作蜜饯。在料理之中,茴芹是有名的料理香草,亦是法国传统合香料中的主要成分。将茴芹加到沙拉之中,立刻有股辛辣的香味将其他蔬菜和香草的美味都提点出。

茴芹叶的味道比果实更为可口,无论生食或熟食都可以。茴芹是西式烹饪中常用的香料,可用来给沙拉、汤类、奶油、奶酪、鱼类、蔬菜和茶水等调味。茴芹果实的使用更为普遍,它们既可给甜食也可为咸味菜肴提味。茴芹还可代替蜜饯、蛋糕、馅饼和面包等食物中的桂皮和肉豆蔻,或与它们混合使用。茴芹的用途非常广泛,可用来制作甘草糖、止咳糖、糖果以及各种酒类饮品。茴芹是阿拉伯和印度菜肴中的常见配料。在亚洲,茴芹的果实八角被用来为肉、米饭、咖啡和茶等调味;人们除了凉拌茴芹外,还通过咀嚼茴芹来清新空气;茴芹的根部有时也可用来酿造葡萄酒。

茴芹的果实带有甜味和特殊的类似甘草的芳香味道,这使得世界各地都把它用在制造各种各样的糕点,其中包括英国的茴香球,澳大利亚的Humbugs,新西兰的茴香车轮糖,意大利法兰酥,德国Pfeffernüsse和Springerle,奥地利Anisbögen,荷兰muisjes,新墨西哥bizcochitos和秘鲁picarones。它是在墨西哥atol和champurrado这类饮品的成分之一。

在印度的食物中,不区分茴香与茴芹。因此,两种香草都被称为saunf。但有一些人将此称之为 patli saunf 或 Vilayati saunf 以区分茴芹和茴香。

香精与香料(139)—茴芹Pimpinella anisum

制酒

茴芹也可以加入酒中,以提供特殊的香味。其中最著名的是法国使用茴芹、茴香和中亚苦蒿来制成苦艾酒。1915年中亚苦蒿被禁止用于酿酒后,法国发展出了茴香酒。东欧的许多国家也普遍使用茴芹来增加酒的香味,比如保加利亚的乳香酒,希腊的民间最常喝的乌佐酒 Ouzo,意大利的萨姆布卡Sambuca和哥伦比亚的Aguardiente。

香精与香料(139)—茴芹Pimpinella anisum

药用

根及全草入药,夏秋采收。

功效:性味辛、甘、微温,、气香。能散瘀、消肿、解毒。主治毒蛇咬伤、蜂螫伤、疟疾、鼻咽癌、痢疾。

用法:根3-5钱,水煎服。外用全草捣烂敷患处。

其它:茴芹的果实含有30%左右茴香脑的芳香油,以及约30%的脂肪酸、蛋白质和糖分,具有很强的祛痰效力,而又不会产生副作用。在欧洲,人们常用茴芹果与蜂蜜调配,制成儿童用药。茴芹籽还有助于减轻各种疾病的疼痛,还有消肿、驱虫等作用。此外它还是一种很好的健胃品和温和的利尿剂。精油(3%的芳香成分在茴芹的种子里)由反-茴香脑(最大可占90%)组成。另外的芳香组分是异茴香醚(异茴香脑2%)、茴香醛(少于1%)、茴香醇、对甲氧基乙酰苯、蒎烯、柠檬烯、β-芹子烯(2%)。

茴芹和茴香类似,都含有茴香醚这种化学物质。这是一种植物雌激素。

茴芹也被制成温和的防虫剂。

在芳香疗法中,茴芹精油被广泛用治疗咳嗽,支气管炎,感冒,胃肠胀气,感冒,风湿和肌肉疼痛。

在19世纪60年代,美国内战护士莫琳·赫尔斯特罗姆用茴芹种子制成最初的防腐剂。这种方法后来被发现会造成血液毒性,不就之后就废止使用。

香精与香料(139)—茴芹Pimpinella anisum

容易被混淆的香料

茴芹(英语:Anise)在英文的使用容易与八角(英语:star anise),或日本莽草(illicium anisatu)给混淆,这也是为什么八角也常被称之为大茴香的原因。

香精与香料(139)—茴芹Pimpinella anisum

茴芹种子(英语:Aniseed)则与茴香籽(英语:Fennel seed)与孜然籽(英语:cumin seed)外观相似。

香精与香料(139)—茴芹Pimpinella anisum

栽培技术

栽培季节作为绿叶蔬菜食用幼苗及嫩茎叶的,可全年分期、分批播种,陆续收获。若作为芳香调料及药用而收获种子,应在春季提早播种。特别是在北方较寒冷的地区,4月需及时播种,以争取早收获种子。

播种

茴芹生长速度快,大都采取直播法。专为收获种子的可进行条播,行距15cm左右,每公顷用种子11.25-15kg;作蔬菜收获的一般进行撒播,每公顷用种子52.5-60kg。

田间管理

以基肥为主。杂草多的地区应在整地时使用除草剂消灭杂草。灌溉以不受旱为度,雨季及时排除积水,不使受涝。

采收

青苗的采收可根据需要随时进行,一般植株高10cm以上时可间拔小苗上市,高20cm以上时,全部拔起,洗去根部泥沙,然后捆成小束上市,也可采收顶尖。茴芹的青苗不耐贮藏,宜随收随售。春播种子的一般在8月果实即成熟,采收后晾干贮存,不宜暴晒。

有关茴芹的现代研究进展

1、茴芹精油可降低促炎细胞因子,刺激初级气道支气管和气管上皮细胞系的粘液分泌

茴芹(Pimpinella anisum L.,伞形科)是一种药用和芳香植物,广泛种植在地中海地区,用于食品,作为著名的利口酒、糖果和烘焙产品的成分。它的精油是市场上最畅销的精油之一,并在工业水平上使用。此外,茴芹被用作一种草药来威胁呼吸系统疾病。然而,关于它在炎症期间对呼吸道组织的影响的信息很少。在目前的工作中,我们在脂多糖 (LPS) 诱导的肺部炎症模型中评估了茴芹精油在初级气道支气管和气管上皮细胞(分别为 HBEpC 和 HTEpC)中的抗炎活性和对粘蛋白分泌的影响。茴芹精油是通过对意大利中部种植的植物果实进行水蒸气蒸馏获得的,并通过气相色谱-质谱 (GC-MS) 进行分析。 HBEpC 和 HTEpC 系用 LPS 处理,然后用 0.3% 的茴芹精油孵育。通过 RT/PCR 和蛋白质印迹分析评估促炎细胞因子、IL-8 和 IL-1 β 的水平。通过蛋白质印迹分析在 HBEpC-和 HTEpC-LPS 处理的系的培养基中测定 Muc5ac 蛋白释放。茴芹精油显示出非常高水平的 (E)-茴香脑 (97.9%)。在无毒剂量下,它显着降低了 LPS 处理的 HBEpC 和 HTEpC 系中 IL-1 和 IL-8 的表达水平并增加了 Muc5ac 分泌。这些结果为支持在民族植物学中使用茴芹治疗呼吸系统疾病提供了新的证据。特别是,茴芹精油对 HBEpC 和 HTEpC 细胞以及粘液分泌过多均显示出显著的抗炎作用。

香精与香料(139)—茴芹Pimpinella anisum

2、在全球化时代给被忽视的当地作物定价:来自意大利中部Castignano的茴芹(Pimpinella anisum L.)的例子

在全球化时代,由于与外国产品的竞争力较低,一些本土作物面临灭绝的危险。这就是来自Castignano(马尔凯,意大利中部)的茴芹(Pimpinella anisum)的例子,它在19世纪在意大利中部广泛种植,然后在全球市场青睐于中东国家制造的产品后被放弃。本研究于2013-2015年对不同产地栽培的卡斯蒂尼亚诺茴芹的挥发油和极性化合物进行了植物化学研究,以证明其高品质价值,为当地茴芹的科学回收提供科学依据。为了达到目的,将“卡斯蒂尼亚诺生态型”样品与地中海地区的商业样品进行了精油产量、(E)茴香脑水平和酚含量的比较。并用高效液相色谱- 质谱联用对几种酚类化合物进行了表征。结果表明卡斯蒂尼亚诺栽培的茴芹精油和酚类化合物含量高于商品茴芹,为其完全回收和稳定提供了科学依据。

香精与香料(139)—茴芹Pimpinella anisum

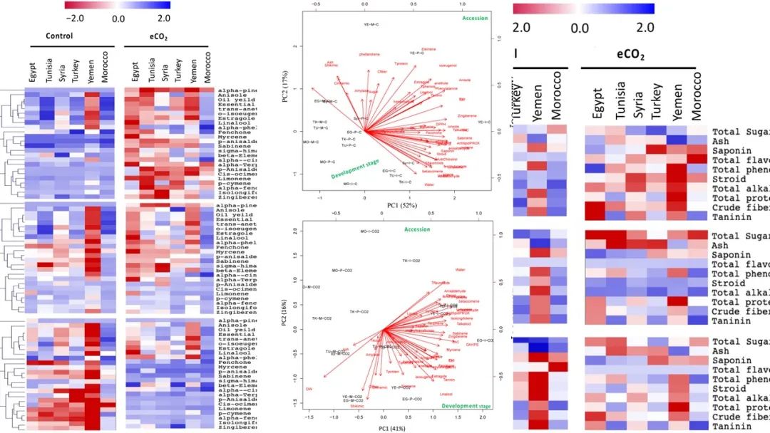
3、CO2浓度升高对不同成熟期茴芹种子产量、精油代谢、营养价值和生物活性的影响

本研究旨在探讨CO2浓度升高(eCO2)对茴芹(Pimpinella anisum L.)种子化学成分的影响是否与种子发育阶段和来源有关。为此,我们研究了来自突尼斯、叙利亚、土耳其、摩洛哥、也门和埃及的经eCO2处理的茴芹在三个发育阶段(未成熟、早熟和成熟)的生化变化。埃及和摩洛哥的干重百分率和种子产量最高。eCO2对茴芹的营养价值和生物学价值具有诱导作用,但其有效性与种子成熟度和种源有关。例如,大多数经eCO2处理的种子成熟增加了营养物质和抗氧化代谢产物。相反,精油代谢会随着种子成熟而降低,但eCO2的使用显著降低了这种影响。经eCO2处理的种子中生物活性化合物积累的增强伴随着健康效益的改善。在这方面,eCO2诱导茴芹种子的抗氧化和低胆固醇活性,特别是在成熟阶段。因此,本研究证实了eCO2暴露、茴芹成熟度和产地对茴芹的化学成分和药用特性有显著的交互作用。

香精与香料(139)—茴芹Pimpinella anisum

除了缺乏关于应用升高的 CO2 (eCO2)作为改善茴芹 (Pimpinella anisum L.) 种子化学成分的策略的研究外,关于其与种子发育阶段和起源的相互作用的研究非常有限。在控制和升高的二氧化碳条件下,在三个发育阶段(未成熟、早熟和成熟)期间研究了 6 种茴芹种质(埃及、突尼斯、叙利亚、土耳其、也门和摩洛哥)的种子产量、化学成分和生物活性。来自所有茴芹种质的成熟种子的干重(DW)百分比显著高于(p < 0.05)早熟和未成熟种子。埃及和摩洛哥加入的 DW 百分比最高。在大多数 eCO2 处理的种质中,种子成熟增加了营养物质和抗氧化代谢物。相比之下,精油随着种子的成熟而减少,而 eCO2 则逆转了这种影响。与精油相关的前体(例如苯丙氨酸)和酶活性(3-脱氧-d-阿拉伯-庚酮糖酸-7-磷酸合酶 (DAHPS) 和 O-甲基转移酶)随着种子成熟度下降。然而,高二氧化碳降低了这种影响,并进一步诱导了其他与精油相关的前体(莽草酸和肉桂酸)的产生。因此,eCO2 引起了茴芹的抗氧化和降胆固醇活性的变化,特别是在成熟阶段。总体而言,作为改善茴芹生长、精油代谢和化学成分的有效方法,eCO2 应用受到种子成熟和产地起源的影响。建议未来对经 eCO2 处理的茴芹作为营养保健品和药品进行研究。

4、茴芹与女性疾病:综述

茴芹(俗称大茴香或茴香)是伞形科的芳香药用植物,其主要适应症之一是治疗女性疾病。该综述的目的是收集以前关于茴芹治疗女性疾病效力的报告。作者检索了截至2020年4月的电子资源、书籍、论文等,使用了以下关键词:“茴芹”、“女性”和“茴香脑”。56篇文章的结果表明,它对治疗产后疼痛、月经痛、多囊卵巢综合征、潮热、哺乳期和抑郁症有疗效。有助于有效治疗女性疾病的茴芹的第一个特征是其镇痛和抗炎作用。雌激素、解痉及其对催乳素分泌的抑制作用是其他作用机制。茴芹的抗癌作用尚无临床研究,但在其存在的情况下,人类乳腺癌细胞会发生凋亡。茴芹精油和乙醇提取物是其功效的原因,临床和动物研究的结果仅限于与其他植物材料的组合,或对特殊的女性疾病,因此需要更大规模的临床研究来评估茴芹精油的功效油或其乙醇提取物对不同的女性疾病。

香精与香料(139)—茴芹Pimpinella anisum

5、茴芹(伞形科)植物化学物质作为 SARS-CoV-2 3C 样蛋白酶的潜在抑制剂的计算机研究

截至 2020 年 10 月 13 日,由冠状病毒 SARS-CoV-2 引起的当前大流行病 (COVID-19) 已导致 38,167,109 人感染和 1,087,118 人死亡,几乎影响了世界所有国家。这种病毒引起的疾病的特征之一是严重的呼吸窘迫,因此被命名为严重急性呼吸综合征冠状病毒。到目前为止,还没有发现可以控制这种病毒的疫苗和药物形式的治疗方法。 Pimpinella anisum(英语中的茴芹)被用于印度的三大传统医学系统(阿育吠陀、悉达和 Unani)来控制呼吸窘迫。评估茴芹中报道的一些植物化学物质对 SARS-CoV-2 的主要蛋白酶或 3C 样蛋白酶的结合和可能的抑制作用是有意义的,后者在病毒复制中起着不可或缺的作用。使用 AutoDock Vina 程序在计算机上进行了结合研究,以进行植物化学物质与 3C 样蛋白酶的分子对接。在所研究的 11 种植物化学物质中,有 5 种化合物,即花青素、锦葵花素、牡丹素、矮牵牛素和天竺葵素,对蛋白酶表现出高结合能值(超过 -7.5 kcal/mol)。这五种化合物之后是异鼠李素,结合能为-7.4 kcal/mol。化合物结合在或接近蛋白酶的催化位点,表明它们可能抑制蛋白水解活性。茴芹中的几种植物化学物质值得在体外和体内进一步研究,以评估它们抑制 SARS-CoV-2 的能力及其作为治疗剂的用途。

香精与香料(139)—茴芹Pimpinella anisum

6、茴芹精油治疗偏头痛的疗效:一项前瞻性随机安慰剂对照临床试验

偏头痛是一种发作性的严重头痛,通常与恶心或/和声光敏感性有关。这是神经科医生在日常实践中经常遇到的抱怨之一。以前的报告显示,偏头痛影响了高达 12% 的普通人群。尽管已经提出了几种治疗偏头痛的治疗方法,但仍不能完全控制。因此,患者通常会寻找草药来控制偏头痛。茴芹(Pimpinella anisum L.)属于伞形科植物,是最古老的药材之一,用途广泛。茴芹成分早已用于香水、食品和化妆品行业。以往的研究表明,茴芹具有多种生物活性。茴芹具有多种特性,例如抗真菌、抗病毒、抗菌、抗氧化、肌肉松弛、抗惊厥和镇痛。对糖尿病、高脂血症、痛经、潮热、胃肠道疾病等也有很好的疗效。在传统医学中,茴芹被用作止痛剂、开胃剂、镇静剂、祛痰剂、驱风保肝剂、催乳剂和消毒剂。此外,在一些波斯医学资源中,如拉兹的 Liber continens(公元 865-925 年)、阿维森纳的医学经典(公元 980-1037 年)和 Aghili Shirazi(公元 1670-1747 年)撰写的药物大全,茴芹油已用于治疗各种神经系统疾病,包括头痛和偏头痛;它也被认为具有神经保护作用。关于茴芹(Pimpinella anisum L.)的传统用途及其在当前研究中已知的有益效果,研究者决定设计一项双盲、随机、安慰剂对照的临床试验,以评估外用茴芹精油的安全性和有效性,实现对偏头痛患者的有效治疗。这项随机、双盲、安慰剂对照的临床试验表明,与安慰剂相比,茴芹(Pimpinella anisum L.)油在减少偏头痛发作的频率和持续时间方面具有显著的积极作用,并有助于减少患者的镇痛药用量,可以作为一种补充治疗的方剂。然而,在进入正式使用前,研究者需要进行干预持续时间更长的更大规模、合格的方法学试验,以复制和扩展研究者在本试验中的初步发现。

香精与香料(139)—茴芹Pimpinella anisum

参考文献:

[1] Romilde Iannarelli, Oliviero Marinelli, Maria Beatrice Morelli, Giorgio Santoni, Consuelo Amantini, Massimo Nabissi, Filippo Maggi, Aniseed (Pimpinella anisum L.) essential oil reduces pro-inflammatory cytokines and stimulates mucus secretion in primary airway bronchial and tracheal epithelial cell lines, Industrial Crops and Products, Volume 114, 2018, Pages 81-86, doi.10.1016/j.indcrop.2018.01.076.

[2] Romilde Iannarelli, Giovanni Caprioli, Stefania Sut, Stefano Dall’Acqua, Dennis Fiorini, Sauro Vittori, Filippo Maggi, Valorizing overlooked local crops in the era of globalization: the case of aniseed (Pimpinella anisum L.) from Castignano (central Italy), Industrial Crops and Products, Volume 104, 2017, Pages 99-110, doi.org/10.1016/j.indcrop.2017.04.028.

[3] Balkhyour MA, Hassan AHA, Halawani RF, Summan AS, AbdElgawad H. Effect of Elevated CO2 on Seed Yield, Essential Oil Metabolism, Nutritive Value, and Biological Activity of Pimpinella anisum L. Accessions at Different Seed Maturity Stages. Biology. 2021; 10(10):979. https://doi.org/10.3390/biology10100979

[4] Mohaddese Mahboubi, Mona Mahboubi, Pimpinella anisum and female disorders: A review, Phytomedicine Plus, Volume 1, Issue 3, 2021, 100063, doi.10.1016/j.phyplu.2021.100063.

[5] Hasan, A., Nahar, N., Jannat, K., Bondhon, T.A., Jahan, R., & Rahmatullah, M. (2020). In silico studies on phytochemicals of Pimpinella anisum L. (Apiaceae) as potential inhibitors of SARS-CoV-2 3C-like protease. International Journal of Ayurveda, 5(11):8-14.

[6] Seyed Hamdollah Mosavat, Abbas Rahimi Jaberi, Zahra Sobhani, Maryam Mosaffa-Jahromi, Aida Iraji, Amin Moayedfard, Efficacy of Anise (Pimpinella anisum L.) oil for migraine headache: A pilot randomized placebo-controlled clinical trial, Journal of Ethnopharmacology, Volume 236, 2019, Pages 155-160, doi.10.1016/j.jep.2019.01.047.

关联香精

服务热线

177-5061-9273

添加微信咨询

添加微信咨询