
溪黄草(学名:Isodon serra)为唇形科香茶菜属下的一个种,也称大叶蛇总管,台湾延胡索,山羊面,溪沟草,具有清热解毒,利湿退黄,散瘀消肿的功效,主治湿热黄疸,胆囊炎,泄泻,痢疾,疮肿,跌打伤痛,据《本草纲目》记载:溪黄草性寒,具有清热解毒,清热利湿退黄,凉血解毒散瘀等,可用于湿热黄疸,湿热泻痢,跌打瘀肿等 fun88乐天堂,现代研究也发现,溪黄草的水提取物具有保肝,抗炎功效,亦可外用直接捣碎敷患处,消肿效果明显。
在广东地区经常用溪黄草煲凉茶较多,因它有祛湿功效,科学研究表明,人之所以会变丑,是因为体内湿气重,人体湿热,痰湿,会更容易变黄,变黑,油腻毛孔粗大,皮肤没有光泽,尤其是经常熬夜,长期压抑,生活压力大,又或者嗜烟酒这类人群都可能导致体内湿热,变丑,其实常用的去湿热草药有很多:比如常见的车前草,淡竹叶,溪黄草,鸡骨草,木棉花,鱼腥草等等 乐天堂FUN88,而市面上很多凉茶,祛湿汤也多是用这些草药煲的。

溪黄草的形态特征
茎叶对生,卵圆形或卵圆状披针形或披针形,长3,5-10厘米,宽1 fun88乐天堂官网,5-4,5厘米,先端近渐尖,基部楔形,边缘具粗大内弯的锯齿,草质,上面暗绿色,下面淡绿色,两面仅脉,上密被微柔毛,余部无毛,散布淡黄色腺点,侧脉每侧4-55与中脉在两面微隆起,在边缘之内网结,其间平行细脉多少明显;叶柄长0,5-3,5厘米,上部具渐宽大的翅,腹凹背凸,密被微柔毛。。

圆锥花序生于茎及分枝顶上,长10-20厘米,下部常分枝,因而植株上部全体组成庞大疏松的圆锥花序,圆锥了毛序由具5至多花的聚伞花序组成,聚伞花序具梗,总梗长0,-5-1,5厘米,花梗长1-3毫米,总梗、花梗与序轴均密被微柔毛;苞叶在下部者叶状,具短柄,长超过聚伞花序,向上渐变小呈苞片状,披针形至线状披针形,长约与总梗相等,苞片及小苞片细小,长1-3毫米,被微柔毛。 fun88乐天堂官网是什么。
花萼钟形,长约1 乐天堂fun88靠谱吗,5毫米,外密被灰白微柔毛,其间夹有腺点,内面无毛,萼齿5,长三角形,近等大,长约为萼长之半,果时花萼增大,呈阔钟形,基部多少呈壶状,长约3毫米,脉纹明显。。
花冠紫色,长达6毫米,外被短柔毛,内面无毛,冠筒长约3毫米,基部上方浅囊状,至喉部宽约1,2毫米,冠檐二唇形,上唇外反,长约2毫米,先端具相等4圆裂,下唇阔卵圆形,长约3毫米,内凹。雄蕊4,内藏。花柱丝状,内藏,先端相等2浅裂。花盘环状。 fun88乐天堂。
成熟小坚果阔卵圆形,长1 乐天堂FUN88,5毫米,顶端圆,具腺点及白色髯毛。花、果期8-9月。。

溪黄草的生境分布
常成丛生于山坡,路旁,田边 fun88乐天堂官网,溪旁,河岸,草丛,灌丛,林下沙壤土上,海拔120-1250米溪黄草对环境的适应性强,在海拔1500米以下地区都能生长,常野生在溪边湿地,村边,沟边,田边及林下。
溪黄草属长日照植物,喜光照,在充足的阳光下 fun88乐天堂官网是什么,种子发芽良好,植株生长健壮,溪黄草怕积水,怕泥土板结,适宜在疏松肥沃,排水良好的沙壤土中栽培种植,低洼积水土壤容易引起烂根。
溪黄草产黑龙江,吉林,辽宁,山西,河南,陕西,甘肃,四川 乐天堂fun88靠谱吗,贵州,广西,广东,湖南,江西,安徽,浙江,江苏及台湾,苏联远东地区,朝鲜也有。

溪黄草的化学成分
叶和茎中含二萜类化全物:溪黄草素A、B、D,以及尾叶香茶菜素A,2α-羟基熊果酸,熊果酸,β-谷甾醇甙。β-谷甾醇、齐墩果酸、α-二羟基乌苏酸、β-谷甾醇-D-葡萄糖苷及线纹香茶菜酸。溪黄草甲素和1,14-二羟基-7,20; 19,20二桥氧基-(1α,4α,7α,14β,20β)贝壳杉烯-15-酮,5-羟基-4-甲氧基黄酮-7-葡萄糖苷。
周文婷等利用色谱分离方法从溪黄草地上部分的乙醇提取物中分得 9 个化合物,并通过光谱数据分析鉴定了他们的结构,分别为迷迭香酸甲酯 (1)、3,3′- 双(3,4-二氢-4-羟基-6,8-二甲氧基-2H-1-苯并吡喃) (2)、7-大柱香波龙烯-3,5,6,9-四醇 (3)、7-大柱香波龙烯-3,5,6,9-四醇 9-O-β-D-葡萄糖苷 (4)、5,6-环氧- 7-大柱香波龙烯-3,9-二醇 (5)、(−)-黑麦草内酯 (6)、 3-醛基吲哚 (7)、乙基 α-L-呋喃阿拉伯糖苷 (8)和乙基 β-D-木糖苷 (9)。迷迭香酸甲酯 (1)以外的化合物均为首次从该种植物中报道。

迷迭香酸甲酯 (1)能抑制人全血的氧化迸发(最大半数抑制浓度 IC50=11.0 μg·mL−1),通过抑制白细胞介素-2 (IL-2)的产生而抑制人 T-细胞增殖(IC50<3.1 μg·mL−1),还可抑制 IL-4 (IC50=6.5 μg·mL−1)的产生和增加肿瘤坏死因子-α (TNF-α)的产生;分子对接实验表明,它是强有力的 IL-2 抑制剂,具有免疫调节作用。迷迭香酸甲酯还具有抑制黄嘌呤氧化酶 (IC50=26.6 μmol·L−1)和基质金属蛋白酶-1(MMP-1) (IC50=14.7 μmol·L−1)活性。(−)-黑麦草内酯(6)可减少阿霉素诱导的衰老人皮肤成纤维细胞中与衰老相关的β-半乳糖苷酶活性、p21蛋白水平和活性氧水平,还可减弱复制性衰老人皮肤成纤维细胞中的β-半乳糖苷酶活性,表明它可延缓人皮肤成纤维细胞的衰老,有望开发成用于改善组织衰老或衰老相关疾病的膳食补充剂或化妆品。黑麦草内酯对人结肠癌 Caco-2 细胞的增殖具有抑制作用(IC50=30 μg·mL−1);与雌激素受体α的活化抑制作用相比,它更多地抑制 1 nmol·L−117β-雌二醇诱导的雌激素受体α的活化,还具有中等强度的抑制胆碱酯酶活性(IC50=7.57 μg·mL−1)。3-醛基吲哚(7)对恰 加斯病的病原体克氏锥虫(Trypanosoma cruzi)显示出一定的抑制活性(IC50=26.9 μmol·L−1)。由此可见,迷迭香酸甲酯和黑莓草内酯参与了溪黄草的保肝、免疫抑制、抗炎、抗肿瘤作用。
溪黄草的药用价值
全草入药,治急性肝炎、急性胆囊炎、跌打瘀肿等症。溪黄草有效成分溪黄草素A,尾叶香茶菜素A,具有抗癌活性,对人宫颈癌细胞有显著的抑制作用。国内外学者掀起溪黄草研究热潮,并已发表了数以百计的论文。据报道,溪黄草的主要活性成分为黄酮类物质,对肝炎病毒有显著抑制复制作用,临床效果高达84%,甚至优于干扰素与利巴韦林合剂。
溪黄草是中国民间的习用抗肝炎草药,中国国内已开发出10多种溪黄草制剂,但尚未有一只单一成分溪黄草制剂获得国家药品批文。估计溪黄草制剂的销量约在1亿~2亿元。国内已有企业利用溪黄草与白花蛇舌草、虎杖、丹参等加工成复方成药,用于治疗慢性乙肝或丙肝。

功用主治
溪黄草具有清热利湿、退黄祛湿、凉血散瘀的功效,用于治疗急性黄疸型肝炎、急性胆囊炎,痢疾,肠炎,癃闭,跌打瘀痛等病症。其实溪黄草是不能治疗慢性肝炎的,若是急性感染性的黄疸型乙肝可以用溪黄草做急性治疗,便是慢性乙肝还是要到正规的医院做有针对性的治疗,否则有可能延误病情,进而增加治愈的难度。中草药溪黄草对肝炎有一定的效果,但是,治疗小三阳效果却非常有限。
黄疸型肝炎:症见皮肤及巩膜黄染,恶寒发热,乏力,纳差,肝区隐痛,肝脾肿大,小便发黄,舌红苔薄黄,脉弦滑。
急性胆囊炎:症见恶寒发热,右上腹疼痛,牵及右肩背部,口干苦,恶心呕吐,或伴大便干结,或伴腹泻,黄疸等。
副作用
虽然溪黄草有对人体的清热解毒具有一定的作用,但是它的副作用也是不可避免的,如果长时间服用溪黄草,也会产生一定的副作用,药剂的成分含量不同,所产生的副作用也不同,合理使用溪黄草所产生的副作用比较少,溪黄草引起的严重不良症状,现在尚未可知。如果服用溪黄草不当反而会适得其反,加重肝脏的负担,影响病情。
附方
溪黄草治急性黄疸型肝炎:溪黄草配酢浆草、铁线草,水煎服。(《中医方药学》)
溪黄草治慢性肝炎、早期肝硬化:田螺500克,溪黄草50~100克。田螺养水中2~3天,使其排尽污泥废物,然后将田螺尾部敲去少许,与溪黄草50~100克,同煮汤服食。
溪黄草治急性胆囊炎而有黄疸者:溪黄草配田基黄、茵陈蒿、鸡骨草、车前草,水煎服。(《中医方药学》)
溪黄草治湿热下痢:一溪黄草鲜叶,捣汁冲服:二溪黄草配天香炉、野牡丹,水煎服。(《中医方药学》)
溪黄草治瘙闭:鲜香茶菜100克,鲜石韦、鲜车前草各50克。水煎服。(江西《草药手册》)
治痢疾,肠炎:鲜四方蒿叶。洗净,捣汁内服。每天一次,每次五毫升,儿童二至三毫升。(《全展选编·传染病》)
"清热,利湿,退黄。治急性黄疸型肝炎,急性胆囊炎。"(广州部队《常用中草药手册》)
"清肝利胆,退黄祛湿,凉血散瘀。治急性肝炎,跌打瘀肿。"(《常用中草药彩色图谱》)
溪黄草的祛暑药膳举例
1、溪黄草茶
【出处】《中药大辞典》
【组成】溪黄草30克(鲜品60克),酢浆草10克,铁线草12克。
【功用】清热利湿,退黄散瘀。
2、溪黄草泥鳅汤
配方:溪黄草30克,泥鳅250克;生姜4片。
制法:泥鳅活杀,用开水洗去黏涎及血水,与溪黄草、生姜一起入锅,加清水适量,武火煮沸后)文火煮1~2小时,调味即可。
功效:清利湿热。
用法:隔日1次,饮汤食泥鳅。
3、鲫鱼溪黄草汤
食材
主料:鲫鱼一条溪黄草50g
辅料:油适量盐适量蚝油适量
步骤
1).鲫鱼去除内脏清洗干净,溪黄草摘洗干净待用
2).沙锅放入足够的水煮开
3).炒锅放油,放姜煎一下,再放入洗干净的鱼煎至金黄翻面
4).煎至两面金黄后起锅
5).待沙锅内的水煮开后加入煎好的鱼大火煮开,后转中火慢滚15分钟
6).煮了15分钟后加入摘洗干净的溪黄草加盖继续煮10分钟调入盐和少许的蚝油提味一锅黄黄的汤就好啦!
4、溪黄草猪骨汤
猪骨过一遍热水,去血水。溪黄草洗干净,和猪骨一起,大火滚开后慢火煲1小时,加盐即可。
5、溪黄草猪脚汤
材料:
主料:溪黄草+梗(100克),猪脚(1只),姜(一块)。
调料:盐(适量)、味精(少许)。
做法:
1)、先把食材清洗干净。
2)、把溪黄草放入汤锅,煲1个小时,把药草味煲出来。
3)、放入切好的姜片、猪脚,煲2个小时。
4)、放入盐、味精,煲5分钟,汤就好了。
功效:
1)、 清热利湿。
2)、凉血散瘀。
3)、治急性肝炎有帮助。
4)、治急性胆囊炎有帮助。
5)、治痢疾有帮助。
6)、治肠炎有帮助。
7)、治癃闭有帮助。
8)、治跌打瘀肿有帮助。
9)、对人宫颈癌细胞有显著的抑制作用。
6、淮山茯苓溪黄草汤
材料:淮山(干品)10克,土茯苓10克,溪黄草10克,猪胰(猪横月利)300克,清水适量。
做法:
将上述准备好的材料(淮山、土茯苓、溪黄草、猪横月利)全部都洗干净然后一起放入砂煲中,然后添加适量的清水煲开,再转为小火煲1小时即可饮用。
功效:清热利湿、退黄祛湿、凉血散瘀。

溪黄草的现代研究进展
1、超高效液相色谱-ESI-QTOF-MS/MS联合显微技术对商品化溪黄草凉茶的成分进行鉴定
凉茶是世界上消费广泛的饮料,原料繁多。由于它们不被视为药物,所以茶中的成分被认为是安全的。为确保凉茶的安全使用和品质,应建立一种简单实用的方法来鉴别商业凉茶中的成分。本研究采用显微技术和UPLC-ESI-QTOF-MS/MS分析相结合的方法,对一种含多种药材的商品化溪黄草茶包进行了鉴定。首先收集了3种溪黄草原植物作为对照品,并对8份溪黄草凉茶样品进行了显微鉴定。采用超高效液相色谱-ESI-QTOF-MS对出现频率较高的药材进行了验证,提取的离子色谱图具有代表性峰。结果表明,8批茶包中有7批含有溪黄草,其中溪黄草为主要种。在样品中还发现了一些未被列为成分的草药。本研究首次采用显微和质谱相结合的方法对成分未知的混合凉茶样品进行鉴定,证明是一种快速、准确、实用的方法,可用于常规实验室。

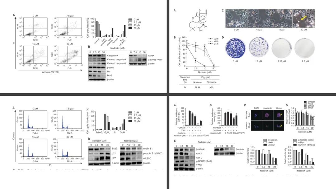
2、溪黄草中的一种二萜化合物诺多星(Nodosin)对人结肠癌细胞Wnt/β-连环蛋白信号通路的抑制增殖作用
结直肠癌(CRC)是最恶性的癌症类型之一,其发病率正稳步上升,这与西方饮食等生活方式因素有关。典型Wnt/β-连环蛋白信号通路异常激活在结直肠癌发生中起重要作用。因此,靶向Wnt/β-连环蛋白信号被认为是发现CRC小分子的关键策略。在本研究中,我们发现从溪黄草(Isodon serra)中分离的一种对映贝壳杉烯(ent-kaurene)二萜诺多星(Nodosin)能有效抑制人结肠癌HCT116细胞的增殖。在机制上,通过Wnt/β-连环蛋白报告基因检测,诺多星能有效抑制HEK293和HCT116细胞中β-连环蛋白/T细胞因子(TCF)的过度激活转录活性。诺多星抑制HCT116细胞中Wnt/β-连环蛋白靶基因Axin2、cyclin D1、survivin的表达。进一步的研究表明,较长时间的诺多星暴露可导致HCT116细胞G2/M期细胞周期阻滞和随后的凋亡。以上结果提示,结直肠癌细胞中诺多星的抗增殖活性可能与Wnt/β-连环蛋白信号通路的调控有关。

3、溪黄草中的抗炎化合物-贝壳杉烷二萜
从溪黄草地上部分分离得到10个新的-贝壳杉烷二萜,包括1/2和4/5两对表位异构体和6,7-seco-对映-贝壳杉烷10。通过广泛的光谱分析和电子圆二色性(ECD)数据分析,确定了新化合物的结构。以脂多糖刺激的BV-2细胞为研究对象,采用抗炎实验研究其抑制一氧化氮(NO)活性。化合物1和9抑制NO生成,IC50值分别为15.6和7.3 μM。此外,通过分子对接研究,探索了一些具有生物活性的二萜类化合物与诱导型一氧化氮合酶(iNOS)的相互作用。

4、溪黄草提取物具有明显的免疫抑制作用
采用MTT法和流式细胞术(FCAS)检测溪黄草对映贝壳杉烯(ent-Kaurene)-二萜对小鼠淋巴细胞异常增殖的影响。从这些二萜类化合物中选择最合适的单体,建立小鼠肿胀模型,用ELISA法研究其对体内细胞因子产生的影响。MTT法结果显示,四种对映贝壳杉烯(ent-Kaurene)二萜均能有效抑制刀豆蛋白A刺激的小鼠脾T淋巴细胞过度生成,但对正常睡眠淋巴细胞的抑制作用较弱。在四种对映贝壳杉烯二萜类化合物中,以恩米素(Enmein)为最敏感,IC50/EC50为1.55;流式细胞仪分析(FCAS)结果显示,这种抑制活性是通过干扰G1-S期DNA复制和调节细胞周期来实现的。二甲苯致小鼠耳肿胀模型结果进一步提示恩米素对小鼠耳肿胀程度和血清白细胞介素-2水平具有剂量依赖性。综上所述,恩米素在体外和体内具有明显的免疫抑制作用,这是恩米素与其他化合物的主要区别。这一实验结果为恩米素潜在的免疫抑制作用提供了一个新的视角,但其深层次的机制仍有待进一步研究。

参考文献:
[1] Lai Lai Wong, Zhitao Liang, Hubiao Chen and Zhongzhen Zhao. Ingredient authentication of commercial Xihuangcao herbal tea by a microscopic technique combined with UPLC-ESI-QTOF-MS/MS. Anal. Methods, 2015,7, 4257-4268. https://doi.org/10.1039/C5AY00174A.
[2] Bae, E.S., Kim, Y., Kim, D., Byun, W.S., Park, H.J., Chin, Y., & Lee, S.K. (2020). Anti-Proliferative Activity of Nodosin, a Diterpenoid from Isodon serra, via Regulation of Wnt/β-Catenin Signaling Pathways in Human Colon Cancer Cells. Biomolecules & Therapeutics, 28, 465 - 472.
[3] Honghong Xing, Lijun An, Ziteng Song, Shanshan Li, Huimei Wang, Chunyan Wang, Jie Zhang, Muhetaer Tuerhong, Munira Abudukeremu, Dihua Li, Dongho Lee, Jing Xu, Namrita Lall, and Yuanqiang Guo. Anti-Inflammatory ent-Kaurane Diterpenoids from Isodon serra. J. Nat. Prod. 2020, 83, 10, 2844–2853. https://doi.org/10.1021/acs.jnatprod.9b01281
[4] Yan Zhang, Jianwen Liu, Wei Jia, AiHua Zhao, Ting Li, Distinct immunosuppressive effect by Isodon serra extracts, International Immunopharmacology, 2005, 5(13–14),
1957-1965,https://doi.org/10.1016/j.intimp.2005.06.016.