新闻动态
News
行业新闻

香料香精产业链及主要企业分析

2022年08月24日中外香料香精第一资讯浏览量:0

香料的历史十分悠久 fun88乐天堂,可以追溯到5,000年前,18世纪起,由于有机化学的发展,人类开始分析探索天然香料的成分和产品结构,并逐渐用化学合成法来仿制天然香料,随着天然香料和合成香料品种的日趋增多及调香技术的提高,香精工业得到了快速发展,香精有“工业味精”之称,具有独特和不可替代的作用,被广泛应用于食品饮料行业,日化行业,烟草行业,制药行业,纺织行业,皮革行业等众多行业。

香料是一种能被嗅觉嗅出香气或被味觉尝出香味的物质,绝大多数香料在组成上是单一的 乐天堂FUN88,但也有一部分香料是组分不很复杂的混合体。

香精是由香料和相应辅料构成的具有特定香气和(或)香味的复杂混合物,一般不直接消费 fun88乐天堂官网,而是用于加香产品后被消费,以食用香精为例,在食品中使用食用香精的目的是产生,改变或提高食品的风味,具体来说主要包括:。

其一,辅助作用——如天然果汁等 fun88乐天堂官网是什么,由于香气强度不足,因而需要选用与其香气和香味相对应的香精进行辅助.

其二,稳定作用——天然产品的香气,往往因受各种自然因素影响而有所变化,而香精的香气基本上能达到每批稳定,加香之后可以对天然产品的香气起到一定的稳定作用 乐天堂fun88靠谱吗.

其三,补充作用——果酱,果脯,水果 fun88乐天堂,蔬菜罐装食品等,往往在加工过程中损失了原有的大部分香气,这就需要选用与其香气和香味特征相对应的香精进行加香,使产品的香气和香味得到补充.

其四,赋香作用——硬糖,汽水 乐天堂FUN88,棒冰,糕点等食品本身并没有什么香味,通过添加具有特定香型的香精,使产品具有一定类型的香气和香味.

其五,矫味作用——某些食品具有令人难以接受的气味(如鱼制品的腥味),通过选用适宜的香精,可以矫正其气味 fun88乐天堂官网,使人乐意接受.

其六,替代作用——直接用天然品作为香味味源有困难时,可采用相应的香精来替代,使困难得以克服 fun88乐天堂官网是什么

因此,食用香精随着食品工业化发展而诞生并不断发展 乐天堂fun88靠谱吗,应用日益广泛。

以下为香料香精的主要分类

香料香精产业链及主要企业分析

香料香精产业链及主要企业分析

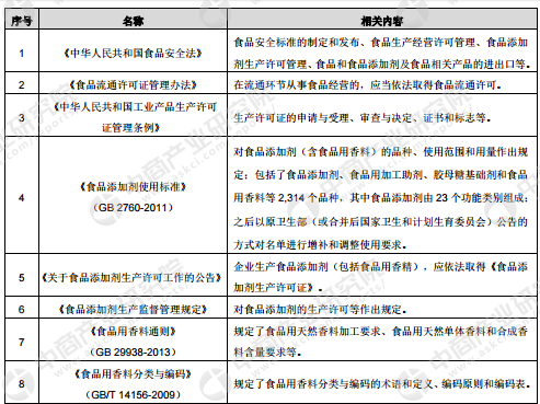
以下为香料香精行业主要法律法规及政策

香料香精产业链及主要企业分析

香料香精产业链及主要企业分析

行业产业链

香料香精产业链及主要企业分析

 

行业主要企业

1.华宝国际控股有限公司

华宝国际控股有限公司成立于1996年,2006年在香港联交所上市(00336.HK),核心业务包括香精(烟用、食品用、日用)、香原料、烟草原料及材料(再造烟叶、膨胀烟梗、卷烟新材料等)和新型烟草制品的研发、生产、销售和服务,以及金融投资服务。华宝国际以消费者需求为核心、以技术创新为动力,坚持“同心多元化”发展战略,现已发展成为一家现代化、国际化的跨国企业集团。

2.中国香料香精有限公司

中国香料香精有限公司是香港上市公司,主要产品为烟用香精、食用香精和日化香精;子公司深圳波顿香料有限公司系中国化工500强企业之一,位列2012年度中国轻工业行业十强企业香料香精行业第二名。

3.百润股份

百润股份,上市日期为2011年3月25日。公司设立于1997年6月19日。致力于食用香精和烟用香精的研发与生产。

4.嘉兴市中华化工有限责任公司

嘉兴市中华化工有限责任公司位于浙江省嘉兴市南湖区,始建于1976年,中华化工以生产经营香兰素为主业,多年来致力于完善产业链布局,现已形成独一无二的香兰素垂直一体化产业链。主导产品90%以上出口,分别销往美、德、英、土耳其、法、意大利、新加坡、马来西亚、香港等主要国家和地区,在国内外市场上深受用户青睐和赞誉。

5.天津春发生物科技集团有限公司

天津春发生物科技集团有限公司成立于1992年,主要致力于咸味食品香精和调味料的开发、研制、生产及销售。生产的清真咸味食品香精包括鸡肉、牛肉、蔬菜等风味200余种,客户涉及鸡精、复合调味料、肉食、方便面、面制素食、休闲食品等众多食品领域。

6.广州百花香料股份有限公司

广州百花香料股份有限公司是国内香料行业规模最大的香料香精综合性生产企业之一。公司创建于1956年,经过多年的艰苦奋斗,现已发展成为一家具有年产1000吨香料,4300吨香精生产能力的知名企业。公司的主导产品包括"广州"、"百香"、"冰花"牌等天然香料、合成香料以及各种香型的香精近千个品种。全国性香料香精综合生产企业之一,香料香精产能10,000吨,“广州”牌天然香料、合成香料及香精被广泛应用于各种食品、日、烟草、医药和饲料等行业。

7.罗伯特(Robertet)

罗伯特(Robertet)成立于1882年,国际领先的色素、香料香精开拓、生产和销售商;其股票在纽约证券交易所上市交易。

8.爱普香料集团股份有限公司

爱普香料集团股份有限公司是中国香料香精和食品添加剂行业的领先制造企业,产品涵盖食用香精、日化香精、香料及食品添加剂。爱普股份连续进入“上海市百强民营企业”排名,是中国优秀民营科技企业,上海市高新技术企业,国家火炬计划重点高新技术企业,全国守合同重信用公示企业。

9.国际香料有限公司

国际香料有限公司始于1958年,美国国际香料香精公司旗下,香料香精行业产品的知名制造商,专业生产、销售日用、食用香料及香精等产品的企业。

10.深圳波顿集团

深圳波顿集团创立于1991年,是中国香料香精行业综合实力第一的国家级高新科技企业,于2005年在香港主板成功上市(股票代码:3318.HK),是国内香料香精行业首家上市企业。波顿集团主要从事烟用、食品用、日化用香料香精的研发、生产、销售等一条龙服务,并拥有一系列完整配套的香料香精产业支持链。

关联香精

服务热线

177-5061-9273

添加微信咨询

添加微信咨询